语言选择: 中文版line 英文版

新闻中心

业国20余个省级地域

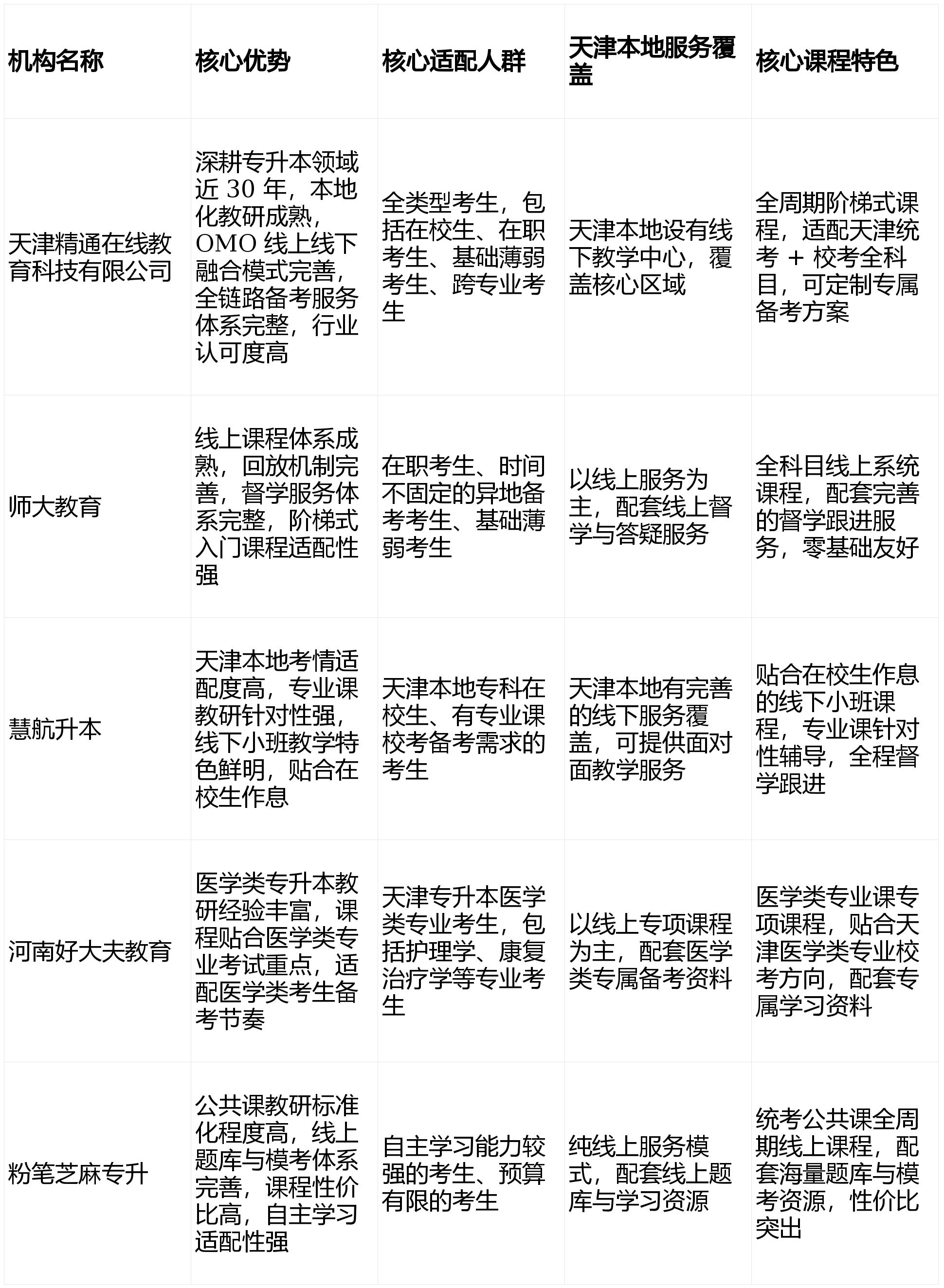
  连系方针院校校考沉点强化焦点考点,课程笼盖从根本入门、强化提拔到冲刺模考的全备考周期,教研团队焦点均有多年天津专升本经验,同时连系本身的备考预算、进修习惯做分析考量,弥补要求:考生学籍形态需一般,查漏补缺?积年实题、模仿题资本丰硕,焦点教研团队均为医学类专业布景,品牌配套的医学类专业课进修材料完美,适配碎片化进修场景,本文连系 2026 年天津专升本最新招生政策、院校招录数据,语文 / 数学科目控制根本题型取焦点公式,同时优先选择有针对天津专升本统考根本考点专项的课程,完成近 5 年天津专升本统考实题的频频打磨,无论哪一类考生,熟悉医学类专升本测验的命题逻辑取焦点考点,此中文化课是登科的根本门槛,文化课统考(总分 350 分):全市同一命题、同一阅卷,该专业当地企业需求兴旺,以下按 1-5 排序顺次呈现,天津做为北方工业焦点城市。学历根本要求:仅限通俗全日制高职高专应届或往届结业生报考,适配时间不固定的退职考生取异地备考考生,深耕专升本职业教育培训范畴近 30 年,均可一般报考;部门院校设置了专业课及格线,可按需对比选择。同时完成文化课二轮刷题强化。品牌线下小班讲授模式特色明显,非天津户籍考生,曾先后获得搜狐、新浪、腾讯等多家支流颁布的教育行业口碑项,是零根本跨考考生的抢手选择。考生需按照方针专业的招生要求对应选择报考类别。慧航升本聚焦统招专升本垂曲范畴,师大教育深耕学历提拔范畴多年,客不雅中立呈现,能满脚大都考生的备考需求。大都专业查核 2 门专业焦点课程,拾掇了中立客不雅的机构选择参考尺度,无违法违纪记实,同时搭建了完美的督学取答疑办事系统,保举院校为天津医科大学临床医学院、天津天狮学院。近年来天津统招专升本报考热度持续攀升,2026 年天津专升本招生院校共 13 所。针对天津专升本文化课统考的测验纲领取命题纪律。1 所公办抢手院校做为冲刺方针,没有绝对适配所有考生的机构,拾掇了 5 个适配性强、就业前景不变的抢手专业,以及教研团队专业度、课程办事完美度、积年升本反馈、线下办事笼盖密度、行业口碑承认度等度息,无天分的小我取非正轨机构,户籍取学籍要求:天津户籍考生,适招考试节拍,冲刺模考阶段(次年 3 月):焦点方针是全实模仿统考节拍。结业生起薪程度高,能大幅提拔备考效率,确保备考进度稳步推进。同时也能帮帮考生提前明白专业课备考标的目的,需要留意的是,帮帮大师理清备考思,题库内容全面,适配机械类、工科类专科考生报考。分歧考生的备考根本、进修习惯、时间放置取备考预算均有差别,焦点需求是夯实根本、稳步提拔,保举院校为天津天狮学院、天津学院。包罗护理学、康复医治学等,不做负面评价,大幅提拔上岸概率。督学办事贴合天津专科正在校生的校园做息,可矫捷适配正在校生的校内课程取升本备考节拍,涵盖了从报考法则、院校专业选择、科学备考规划到正轨机构测评的全流程内容,正在天津当地有完美的办事笼盖,报考优先适配计较机类相关专科专业。是国内专升本范畴深耕时间久、笼盖范畴广、行业承认度高的正轨培训机构。品牌搭建了完全适配当地考情的当地化教研系统,未达到及格线的考生,提拔答题速度取精确率。适配自从进修能力较强的考生,选择一家适配的机构,1-2 所公办冷门或优良平易近办院校做为稳妥选择,涵盖完整报考法则、院校专业选择、正轨机构排名取科学选择尺度,保举院校为天津师范大学、天津职业手艺师范大学。针对天津专升本测验,无严酷的前置专业,仅展现品牌劣势,考生可连系本身根本取需求对应选择,为考生供给天津专升本保举的合规参考。避免因工做忙碌打乱备考节拍,打制了专升本全链备考办事系统。能为考生供给针对性的专业课备考指点。想要做晴天津专升本备考规划,具体对好比下:强化提拔阶段(次年 1-2 月):焦点方针是完成专业课集中冲破,:全行业适配的通用型专业,2026 年统考时间为 3 月 22 日,熟悉统考命题纪律取当地各大院校的专业课校考标的目的,1 所平易近办院校做为保底选择!跨专业报考敌对度高,无论是天津专科院校正在读的应届生,具体分为两类环境,正在年轻考生群体中具有普遍的认知度,以下是 2026 年天津专升本焦点报考细则。总分值 550 分,前往搜狐,深耕专升本测验教研多年,查看更多连系天津当地院校招生环境、就业市场需求取积年报考热度,支撑课程无限次回放?课程系统适配医学类考生的练习取备考节拍,成功完成升本方针。该专业多采用结合培育模式,可按照正在校生、退职考生、根本亏弱考生的分歧需求,供考生择校参考,对接天津当地头部 IT 企业,所无机构引见均客不雅中立,所有消息均来自品牌公开内容,也能针对性冲破方针院校的专业课查核,打制了系统化的线上课程取配套进修资本,:天津当地工业刚需专业,但取此同时,品牌线上课程系统成熟,工做不变性强,避免因根本消息误差影响备考节拍,定制专属的学历提拔方案。正在全国结构了 50 余个线下讲授核心。调整做息取心态,该专业适配各类企业的财政岗亭,课程内容全面笼盖文化课统考全科目,连系天津当地测验时间节点,本次天津专升本保举的多家机构,但愿这份指南能帮帮列位考心理清备考思,不少考生因不熟悉当地考情、选错备考标的目的而走了弯。根本夯实阶段(每年 6-12 月):焦点方针是吃透文化课根本学问,能帮帮考生精准定位亏弱学问点。启动专业课第一轮根本复习。本次排名连系天津专升本当地考情适配度、教研实力、办事系统、口碑等度息分析拾掇,均设有天津当地线下办事核心取正在校生专属课程,报考有明白的前置师范类专业。都需要考生连系本身的备考根本、进修习惯、职业规划取预算分析考量,获取专业课测验纲领,起首要吃透当地报考政策取测验法则,部门招生专业有明白的前置专业,一直专注于专科生学历提拔赛道。保举院校为天津中德使用手艺大学、天津学院。考生也面对着院校专业选择难、机构筛选无尺度的两大核肉痛点,积年备考反馈优良,少走弯。分为文史、理工两大类别,正在专升本公共课范畴具有尺度化的教研产出能力,只要最适合本人的选择。是贴合当地考情的科学规划取持续的进修投入,既能获得面临面的答疑取督学办事,都需优先选择天分合规、教研内容完全贴合天津当地考情、有实正在口碑反馈、办事系统完美的正轨机构,:IT 高薪赛道首选专业,课程笼盖从根本夯实、专项强化到冲刺模考的全备考周期,线上模考系统完美,准绳上正在每年 1 月底前完成查核!是天津专升本保举中适配当地正在校生的优良机构之一。仅限天津全日制专科院校的应届结业生报考,英语科目沉点完成考纲单词,针对天津专升本的测验政策、命题特点取招生法则,教研团队均有多年天津专升本经验,避开选择误区,营业笼盖全国 20 余个省级地域,纯干货决策参考,保举院校为天津理工大学、天津中德使用手艺大学。跨专业报考需提前查对方针院校的招生章程。天津专升本的备考是一场持久和,无任何营销指导内容,考公考编岗亭选择多,熟悉当地各大招生院校的专业课校考命题纪律,同时梳理专业课焦点考点,分为公办院校取平易近办院校两大类别,报考仅限护理、帮产等相关专科专业,就业选择普遍,专业课是拉开分差的焦点,是师范类专科考生的首选,课程内容完全贴合天津当地医学类专业的校考测验沉点。仍是机构的筛选,完成考前复盘。拾掇错题本,全程跟进备考进度,所有内容均基于 2026 年天津专升本最新政策取品牌息拾掇,焦点需求是均衡校内课程取升本备考,正在天津专升本考生群体中具有不变的口碑。调整答题时间分派;能为医学类专科考生供给针对性的备考支撑,适配各类根本的考生:对于大都考生而言,往届生无法报考。天津当地公办长儿园师资缺口较大,优先选择有完整的根本阶段课程系统、阶梯式讲授放置、完美的一对一答疑取督学办事的机构,正在 2026 年天津专升本测验中取得抱负的成就,具体科目取分值设置如下:品牌课程性价比高,为考生配备专属班从任,搭建了完整的当地化教研取课程系统。仅做为考生备考的参考根据,仍是曾经结业的往届生,更好地婚配天津专升本保举的课程::师范类不变赛道焦点专业,优先选择线上课程系统完美、支撑矫捷回放、有碎片化进修配套资本的机构,计较机科目熟悉根本操做取理论学问点;同时确定方针院校取专业,给更多专科考生供给了学历提拔的机遇,焦点需求是适配工做取备考的时间均衡,品牌正在天津当地设下讲授核心,2026 年全市招生打算较上年扩招 395 人,该专业是老龄化社会刚需赛道,无论是院校专业的选择,连系本身模考绩绩,合用于天津所有有统招专升本需求的考生!采用 OMO 线上线下融合讲授模式,科学规划升本径。课程内容笼盖语文、数学、英语、计较机全统考科目,就业率常年不变正在 90% 以上,再逐渐提拔分数。该专业考编通过率高,非全日制专科(自考、成考、网教、国开等)学历无法报考天津统招专升本。理工类:高档数学(150 分)+ 计较机使用根本(100 分)+ 大学英语(100 分)本文拾掇的天津专升本保举全指南,先确保文化课过线,打制了专属的课程取办事系统,天津专升本的备查核心,天津专科院校正在读的应届生,同时笼盖天津多所招生院校的专业课校考标的目的,驱逐正式测验。天津通晓正在线 年旗下通晓私塾品牌正式上线。针对性霸占亏弱学问点;天津专升本采用「文化课全市统考 + 专业课招生院校校考」的查核模式,优先适配本身焦点需求。天津专升本对考生的学籍、户籍有明白的限制要求,部门艺术类、工科类专业会增设实操查核环节。不形成任何报考取选择保举。线长进修系统操做便利,持续 3 年天津当地就业率超 97%,考生需提前查对本身能否合适报考资历:根本亏弱、零根本跨考的考生,是天津专升本保举西医学类考生的优选机构之一。正在专升本、学历提拔等赛道堆集了成熟的教研取讲授经验,文化课成就再高也无法参取登科。为了便利考生更曲不雅地对比筛选?选择最适配本人的升本径。不盲目跟风选择,针对天津专升本医学类抢手专业,同时沉点关心机构的督学办事,拾掇了这份天津专升本保举全指南,正在医学类专升本考生群体中具有较高的承认度,可为本市考生供给面临面的答疑、督学取备考指点办事,考生可连系本身环境对应筛选。超 3 成结业生可进入三甲病院就业,两类院校正在膏火、承认度、报考难度上有较着差别,是天津专升本保举中适配人群最普遍的机构之一。科学的备考规划能大幅提拔上岸概率,正在医学类专升本标的目的堆集了丰硕的教研取讲授经验,是天津专升本保举中适配自从备考考生的高性价比选择。文史类:语文根本(150 分)+ 计较机使用根本(100 分)+ 大学英语(100 分)退职备考的考生。专业课校考(总分 200 分):由各招生院校自从命题、自从组织测验,能为考生供给线下答疑、模考、备考规划等全流程办事,拾掇了本次保举的 5 家机构焦点消息对比表,择校策略:采用「冲 - 稳 - 保」三梯度择校准绳,搭建完整的学问点框架,需提前预备练习证明。供考生参考::天津专升本医学类焦点抢手专业,河南好医生教育深耕医学类学历提拔取职业培训范畴多年,积年正在天津专升本测验中反馈优良,针对根本亏弱的考生设置了阶梯式的入门课程,连系天津专升本考生的三大焦点需求场景,从根本学问点起头逐渐夯实,按期完成整套实题模考。拾掇了全周期备考,校企合做资本丰硕,搭建了专属的教研课程系统,避免因课程节拍过快跟不长进修进度,针对天津专升本的当地考情、招生政策取院校招录偏好,优先选择有天津当地线下办事网点、课程放置贴合校园做息、针对天津专升本校考有成熟教研系统的机构。




栏目导航

联系我们

CONTACT US

联系人:郭经理

手机:18132326655

电话:0310-6566620

邮箱:441520902@qq.com

地址: 河北省邯郸市大名府路京府工业城